
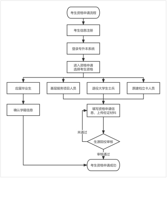
2025年河北省普通高等学校专升本考试报名考生资格申请流程

资格申请流程:
1.考生访问河北省普通专升本考试管理系统(以下简称“专升本系统”),进入注册界面。录入身份证号、登录密码、手机号码、短信验证码进行注册。
2.注册成功后自动返回系统首页,使用注册时填写的身份证号和密码登录专升本系统。
3.登录成功后自动进入考生个人中心,点击界面底部“资格申请”阶段入口,进入“资格申请”考生类别选择界面。
4.选择与考生相匹配的“考生资格”点击立即申请进入资格申请信息填写界面。
5.按页面提示信息认真填写信息、上传佐证材料,确认无误后提交申请并等待生源院校审核(省外院校“退役大学生士兵”由省考试院负责审核)。
6.考生“资格申请”信息审核未通过(审核结果将以短信形式告知)的可返回重新修改并再次提交。
7.考生“资格申请”信息审核通过(审核结果将以短信形式告知)方具备对应资格。
注:申请“应届毕业生”资格的考生无需填写信息、上传佐证材料,但须认真核对学籍信息是否正确。
